
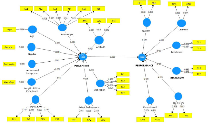
RESEARCH ARTICLEDOI: 10.2174/0118749445276526231211043001
All articles published in Open Public Health Journal are now available worldwide under an open-access license. No specific permission is required to reuse all or part of the Open Public Health Journal article, including figures and tables. Any part of an article published under a Creative Commons CC BY license may be copied without permission as long as the original material is clearly referenced.
https://openpublichealthjournal.com/open-access-policy.php.
Volume: 16 (2023): e18749445276526
[Electronic Publication Date: December 31, 2023]Reni Aprinawaty Sirait, Afrizal, Andani Eka Putra, Adang Bachtiar, Rizanda Machmud, Hardisman, Putri Chairani Eyanoer and Jendrius



























