All published articles of this journal are available on ScienceDirect.
A PLS-SEM Analysis of Factors Determining Medical Personnel Performance in a Tertiary Referral Hospital
Abstract
Background:
Health workers’ performance is essential to the effective delivery of hospital healthcare services, which can determine the quality of care and patient safety. Employees’ job performance becomes more crucial for tertiary hospitals where advanced and subspecialty care is provided to treat high-risk and critical emergency patients.
Objectives:
This study was conducted to develop a conceptual framework for understanding the factors that affect medical personnel's performance at the hospital, with perception as the intervening variable.
Methods:
This cross-sectional study used an online self-administered survey tool, in which 119 responses were collected from health workers who provide Comprehensive Emergency Obstetric and Newborn Care (CEmONC) in a tertiary hospital in Padang, Indonesia. A partial least squares structural equation model (PLS-SEM) was constructed to analyze the factors determining medical personnel performance.
Results:
The study showed that personal perceptions significantly correlate with health workers’ job performance, with attitudes and motivations found to have a powerful effect on the forming of perceptions. In addition, their performance is also significantly influenced by the aspects of quality, quantity, timeliness, effectiveness, teamwork, and commitment. However, the study does not support the relationship between knowledge, expectations, or actual performance with the medical employee’s job performance.
Conclusion:
This result suggests the hospital management team in the tertiary hospital considers these factors to improve healthcare services quality and promote a supportive work environment to improve the medical personnel’s performance.
1. INTRODUCTION
As a health facility, the hospital has an important role in supporting national health development by providing high-quality health services to the community [1]. One of the healthcare services available at the hospital is Comprehensive Emergency Obstetric and Newborn Care (CEmONC) as part of the integrated referral system for the management of maternal and neonatal emergency cases. This medical service is available 24 hours a day to provide seven essential and advanced life-saving procedures, including emergency caesarean section and blood transfusion for obstetric hemorrhage [2]. The coverage of CEmoNC services in every hospital differs depending on their level, in which the Type B, C, or D hospitals are categorized as secondary and Type A as tertiary referral hospitals. A tertiary hospital has the highest responsibility to manage the mothers and newborns who are high-risk and in critical condition, in which cases that cannot be handled in the secondary hospital must be referred immediately [3]. Therefore, the availability of high-quality CEmONC services at a tertiary hospital, as the end of the referral system in the region, is crucial to suppressing the high maternal mortality rate.
The successful implementation of hospital medical services is inseparable from the role of healthcare providers, who can significantly contribute to determining the quality of care in a hospital. Effective and efficient health services can be assured if it is delivered by medical personnel with a high level of performance [4], which, in turn, can substantially impact patient safety [5]. Based on a theoretical review by Dall’Ora et al [6], poor performance among nurses may contribute to the low quality of healthcare provided, poor patient safety, and negative patient outcomes. In contrast, the higher the employees’ performance, the lower the chance that they cause medical mistakes, which can further reduce patients' morbidity and mortality in the health institution [7].
The performance of employees can be evaluated through their quality, quantity, timeliness, effectiveness, teamwork, and commitment at the workplace [8]. In addition, employees' perceptions can also contribute to how they are involved at work. Meisari, in her study, reported that medical personnel's perceptions about the healthcare services they provide become the second-most influential factor that affects their performance [9]. The one with a positive perception attempts to develop positive affect and might be able to give more beneficial contributions to succeed in the organization [10]. Based on Ibrahim’s study, perception significantly affects nurse performance, can determine success in work accomplishment, and plays an important role in improving performance [11]. In the hospital setting, a study by Mulyana et al. also found that the medical personnel perspective becomes one of the determining variables of patient safety culture in the hospital [12].
However, positive perceptions that have been formed do not always result in positive behavior. This is because the formation of perceptions is complex and multifactorial [13]. Perception can be influenced by knowledge, attitudes, motivation, expectations, and actual performance experience [10]. Therefore, this study was conducted to develop a conceptual framework for understanding the factors that affect medical personnel's performance at the hospital, with perception as the intervening variable.
2. METHODS
This study used a quantitative research method with a cross-sectional design. Data for this study were gathered using a web-based questionnaire from a total of 198 medical personnel who contributed to the implementation of CEmONC services at Dr. M. Djamil Padang Hospital, a tertiary referral hospital in West Sumatra, Indonesia. Their professional backgrounds were consultant doctors, non-consultant doctors, general practitioners, midwives, nurses, and supporting staff. In this study, the convenience sampling method was taken, with the inclusion criteria as follows: having work experience for at least one year, consent to taking part in this research, and being able to use digital survey tools. The survey was open from June to July 2022, and as many as 129 respondents filled it out. Ten respondents were excluded from the study as they had been employed at the hospital for less than a year, and at the final stage, 119 respondents became the sample in this study.
The questionnaire used in this study contains two main question sections. The first section provides general information about the respondents’ personal characteristics, including age, gender, profession, and duration of employment as a CEmONC team member at Dr. M. Djamil Padang Hospital. The second part consists of 32 statements related to the employee’s perception and performance in providing CEmONC services at the hospital. The perception variable was divided into five indicators: knowledge, attitude, motivation, expectations, and actual performance, with a total of 20 items. Meanwhile, there are six indicators for the performance variable: quality, quantity, commitment, effectiveness, timeliness, and teamwork, with 2 items for each. The responses to the survey were expressed using a Likert scale in the range of answer points between 1 to 5. The questionnaire was delivered in Bahasa Indonesia as the first language of the study population to reduce the possibility of information bias. Before being given to the participants, this self-developed questionnaire underwent validity and reliability tests using Cronbach's alpha and Pearson Correlation analysis. The pooled data were then analyzed using the Partial Least Square - Structural Equation Modeling (PLS-SEM) method using the SmartPLS software version 3.0. This analysis was used to provide a path model illustrating the complex cause-effect relationships between factors determining medical personnel's performance.
3. RESULTS
3.1. Subjects’ Characteristics
A total of 119 medical personnel who worked for CEmONC services at Dr. M. Djamil Padang were included and agreed to participate in this study by completing an online survey tool provided. Table 1 provides a summary of the participants’ demographic and occupational characteristics. Most of the subjects in this study were female (84.0%), between the ages of 31 and 40 (48.7%), employed as midwives or nurses (70.6%), and had more than ten years working for the CEmONC services at this hospital (49.6%).
3.2. Measurement Model
The measurement model or outer model analysis was used to test the relationship between latent variables and their indicators. This analysis ensures each construct's feasibility, which must be valid and reliable. The outer model obtained in this study is provided in Fig. (1). In this study, we analyzed the relationship of factors influencing medical personnel’s performance at a tertiary hospital, with perception as the intervening variable. Each factor, or latent variable, has its own indicators and the measurement model of PLS-SEM analysis illustrates their relationship. Age, gender, professional background, and length of work experience have one indicator each. Knowledge has 6 indicators (KL1-KL6), attitude has 3 indicators (AT1-AT3), motivation has 4 indicators (M1-M4), expectation has 4 indicators (EX1-EX4), and actual performance has 3 indicators (AP1-AP3). All of these factors were hypothesized to have a relationship with perception. Meanwhile, each of the factors that were considered directly affect individual performance has two indicators, which are quality (QL1-QL2), quantity (QN1-QN2), timeliness (TL1-TL2), effectiveness (EF1-EF2), teamwork (TW1-TW2), and commitment (CM1-CM2).
| Characteristics | Categories | n (%) |
| Age (years) | - | 38 (24 - 57) |
| Sex | Male | 19 (16.0) |
| - | Female | 100 (84.0) |
| Professional background | Subspecialist doctors | 12 (10.1) |
| Sex | Specialist doctors | 6 (5.0) |
| - | General Practitioners | 5 (4.2) |
| - | Midwives | 39 (32.8) |
| Neonatal nurses | 33 (27.7) | |
| - | Other Nurses* | 12 (10.1) |
| - | Supporting staff** | 12 (10.1) |
| Length of work, years | 1 – 5 | 34 (28.6) |
| 5 – 10 | 26 (21.8) | |
| - | > 10 | 59 (49.6) |
**Supporting staff include laboratorians, electromedics employees, and administrative staff.


There are two ways to evaluate construct validity: convergent and discriminant. Convergent validity can be assessed through the loading factor value (< 0.7) and the Average Variance Extract (AVE) value (>0.5) [14]. From the analysis results, two constructs on the perception variable have a loading factor value of <0.7, which are KL1 and M2. Then these two indicators were eliminated and re-evaluated so that, in the end, all the remaining indicators had a loading factor value of >0.7. The remaining constructs and the value of their loading factor value can be seen in the Structural Model (Fig. 2). The results of the AVE analysis in this study show that each construct has a value of > 0.5 (Table 2). Thus, it can be stated that all the constructs in this study have met the convergent validity criteria.
Discriminant validity was evaluated by analyzing the Heterotrait-Monotrait Ratio (HTMT) and the Fornell – Larcker
| Variable | AVE |
| Age | 1.000 |
| Gender | 1.000 |
| Profession | 1.000 |
| Length of Work | 1.000 |
| Knowledge | 0.715 |
| Attitude | 0.787 |
| Motivation | 0.799 |
| Expectation | 0.631 |
| Actual Performance | 0.778 |
| Quality | 0.746 |
| Quantity | 0.946 |
| Timeliness | 0.801 |
| Effectiveness | 0.807 |
| Teamwork | 0.804 |
| Commitment | 0.804 |
Criteria, as seen from each construct's square root AVE value. It is valid if the HTMT value is less than 0.85 and the diagonally presented square root AVE scores are higher than their inter-correlations [14]. In this study, it was found that all constructs had HTMT values <0.85, and the AVE square root of each construct was greater than the correlation between the two variables in the model. These results indicate that the construct used in this study meets the discriminant validity criteria.
Meanwhile, the reliability in PLS-SEM can be considered by calculating Cronbach's alpha and composite reliability values. Cronbach's alpha measures the lower limit of the reliability value, while composite reliability measures the actual value of the reliability of a construct. Both values must be greater than 0.7 [14]. Based on the data processing results in this study, Cronbach's alpha and composite reliability values for each construct were found to have a value of >0.7 (Table 3). These results indicate that all constructs/variables in this study are reliable.
3.3. Structural Model
The inner model is a structural model describing the causal relationship between latent variables that can be determined through bootstrapping. At this stage, the assessment includes the measurement of the Coefficient of Determination (R2) and Predictive Relevance (Q2), which ends with hypothesis testing to evaluate the significance between constructs in the structural model. The structural model constructed in this study is shown in Fig. (2).
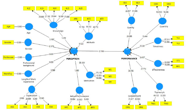
A structural model can be interpreted as good if the value of R2 is at least 0.75. In this study, the R-Square value for perception is 0.989, and the value for performance was 0.978 (Table 4). This indicates that both variables are in a good category. The model can be stated to have relevant predictive relevance value if the Q-square value is greater than 0 (zero). Based on the analysis, the Q-square value in this study is 0.9998, which implies that the structural model in this study has predictive relevance.
The path coefficient value indicates the relationship between variables in the hypothesis. The bootstrapping calculation results will obtain a statistical t-value for each path. In this study, the significance level was set at 5%, so the hypothesis can be accepted if the t-statistic value is more than the t-table value (1.980) with significance or p-value <0.05. The results of the hypothesis testing are provided in Table 5.
| Variable | Cronbach’s Alpha | Composite Reliability |
| Age | 1,000 | 1,000 |
| Gender | 1,000 | 1,000 |
| Profession | 1,000 | 1,000 |
| Length of Work | 1,000 | 1,000 |
| Knowledge | 0,902 | 0,926 |
| Attitude | 0,865 | 0,917 |
| Motivation | 0,872 | 0,922 |
| Expectation | 0,809 | 0,872 |
| Actual Performance | 0,866 | 0,913 |
| Quality | 0,731 | 0,854 |
| Quantity | 0,943 | 0,972 |
| Timeliness | 0,752 | 0,890 |
| Effectiveness | 0,762 | 0,893 |
| Teamwork | 0,758 | 0,892 |
| Commitment | 0,758 | 0,891 |
| Variable | R-Square |
| Perception | 0,989 |
| Performance | 0,978 |
| Hypothesis | Original Sample (O) | T- Statistics | P-Values | Result |
| Age → Perception | 0,043 | 3,197 | 0,001 | Significant |
| Gender → Perception | 0,029 | 2,375 | 0,015 | Significant |
| Profession → Perception | -0,013 | 0,635 | 0,526 | Not significant |
| Length of Work → Perception | 0,000 | 0,028 | 0,978 | Not significant |
| Knowledge → Perception | 0,074 | 1,259 | 0,208 | Not significant |
| Attitude → Perception | 0,231 | 6,522 | 0,000 | Significant |
| Motivation → Perception | 1,081 | 20,859 | 0,000 | Significant |
| Expectation → Perception | -0,023 | 0,599 | 0,549 | Not significant |
| Actual Performance → Perception | 0,040 | 1,069 | 0,286 | Not significant |
| Quality → Performance | 0,172 | 24,086 | 0,000 | Significant |
| Quantity → Performance | 0,182 | 15,444 | 0,000 | Significant |
| Timeliness → Performance | 0,182 | 25,301 | 0,000 | Significant |
| Effectiveness → Performance | 0,189 | 24,937 | 0,000 | Significant |
| Teamwork → Performance | 0,186 | 27,774 | 0,000 | Significant |
| Commitment → Performance | 0,189 | 24,356 | 0,000 | Significant |
| Perception → Performance | 0,890 | 2,198 | 0,023 | Significant |
4. DISCUSSION
4.1. The Influence of Attitudes on Perceptions
Based on the hypothesis test result in this study, medical personnel's attitude positively affects their perception of the CEmONC services at the hospital. This indicates that a medical staff with a good attitude tends to have a positive perception regarding the implementation of healthcare services at their workplace. Attitudes can act as perceptual filters that influence how health workers interpret their experiences, leading to the forming of their responses [15].
In this study, healthcare workers' attitudes were assessed by their interaction among team members, their sense of responsibility to patients, and how they respect the expertise of others. Health workers who have a positive attitude toward their team and patients may perceive their work environment and patient interactions more favourably. Positive attitudes can lead to the perception that a person's contribution at work is noteworthy, which can positively impact job engagement and performance among health workers [16]. However, the relationship between attitude and perception is complex, and other factors such as individual characteristics, organizational culture, and external influences can also play significant roles that may evolve over time [17].
4.2. The Influence of Motivations on Perceptions
This study revealed that motivation plays an important role in influencing the perception of health workers. Each individual's motivation is influenced by internal factors (such as interest in an object) and external factors (such as compensation and rewards at work and applicable punishments) [18]. Self-motivation among health workers is related to their job productivity [19]. Motivated health workers are more likely to provide high-quality patient care, which can result in improved patient outcomes and enhanced patient satisfaction [20]. Besides, motivation can also enhance the resilience of health workers in facing challenges, which can contribute to their ability to manage stress and prevent burnout so that they will be more focused on their tasks [21]. This factor is crucial for healthcare staff who provide CEmONC services at a tertiary hospital where high-risk cases of mothers and newborns are being managed.
4.3. The Influence of Quality on Performances
The quality of medical personnel can be evaluated through their competency in managing cases of maternal and neonatal emergencies at the hospital. In the current study, the quality of medical personnel is found significantly correlated with their performance. However, this result does not align with a study conducted by Ony [22], which concluded that competence does not affect employee performance. However, the results of this study are supported by Shahrbabaki’s study [23], which shows that competence in delivering health services is key to advancing healthcare providers' performance. High-quality health workers possess the knowledge, competence, and skills required to perform their roles effectively. They stay updated with medical advancements, guidelines, and best practices that can ensure they provide their patients with the best care possible [24].
A study by Girum et al. [25] mentioned that in developing countries, the cause of maternal death can also be due to a lack of skilled personnel. This is because competent health workers have better critical thinking and problem-solving, enabling them to make quick and accurate decisions in complex and urgent situations in providing care for patients [26]. In addition, high-quality health workers adhere to professional standards and ethical guidelines that can support organizational success. Therefore, investing in training and professional development among CEmONC team members is essential to fasten the achievement of targets in reducing maternal and infant mortality [27].
4.4. The Influence of Quantity on Performances
The quantity of health human resources at the hospital should be adjusted to the workload with the appropriate ratio to the number of patients to prevent the hospital from understaffing. The study result indicates that the quantity of medical personnel in a tertiary hospital significantly impacts their performance. This is in line with a cross-sectional study at a hospital in Bantul, Indonesia [9], that the availability of human resources is one of the important factors influencing the success of the CEmONC services at the hospital. With more personnel available, patients can receive better care that improves overall healthcare quality. Based on Banda et al.’s research [28], a shortage of nurses in a hospital resulted in a high workload and impacted decreasing nurse performance. This situation can increase the risk of miscommunication and ultimately have a fatal impact on patients [29].
In addition, the quantity of medical personnel can affect the response time in emergencies. Hospitals with adequate staff can respond more quickly to emergencies, and faster response times can save lives and minimize complications [30]. This condition is important for tertiary hospitals with the highest responsibility to provide advanced and extensive care for complicated cases at the highest level in the referral system. Therefore, optimal staffing levels should be determined based on a thorough analysis of these factors and an understanding of the hospital’s specific needs and goals [31].
4.5. The Influence of Timeliness on Performances
Timeliness of the health workers is crucial for the hospital that provides CEmONC services, in which the indicators for the quality of care are the timeliness for emergency cesarean section (<30 minutes) and blood supply for obstetric patients with hemorrhage (≤ 60 minutes) [27]. To achieve these targets, the healthcare staff are driven to adhere to schedules, meet deadlines, and perform tasks on time. Therefore, the workflow can be more efficient, enhancing productivity and ensuring that life-threatening patients receive timely and appropriate care [32].
The results of hypothesis testing in this study imply that timely performance can positively impact overall healthcare staff performance. Timeliness is an indicator of work discipline, in which all employees must obey the protocols, standards, and guidelines to ensure quality and safety in healthcare delivery. Meeting the regulatory and accreditation standards can reflect positively on the healthcare staff's and the organization's overall performance [33].
4.6. The Influence of Effectiveness on Performances
Work effectiveness is a measure of the employee’s ability to implement a program in an organization to achieve desired outcomes. In this study, the hypothesis testing obtained a significant result of the healthcare staff’s effectiveness on their performance. In the hospital that provides CEmONC services, the work effectiveness can be assessed from the presence of hypothermic cases in neonates, as mentioned in the Indonesian Hospital Accreditation Standards [3]. The main objective of neonatal management is to maintain the baby's body temperature within normal limits to support the survival and growth of newborns. If this aspect is neglected, the risk of neonatal hypothermia will be increased, contributing to the high occurrence of neonatal death in the hospital [34]. Effective work fosters better communication and collaboration among medical team members, improving the workflow and reducing delays in providing patient care [35]. Collective work effectiveness will contribute to a better quality of care and enhanced reputation of the health institution [36].
4.7. The Influence of Teamwork on Performances
This study found that teamwork plays a crucial role in affecting the performance of health workers. This result is supported by a study by Siregar et al. [26] that there is a relationship between teamwork and the nurse's performance in implementing healthcare services at the hospital. Team collaboration is one of the most dominant factors influencing the performance level of medical personnel in hospitals through providing safe and effective care [9].
Healthcare is a multidisciplinary field, requiring the collaboration of various professionals, such as doctors, nurses, midwives, and supporting staff. When health workers collaborate effectively as a team, they can leverage their diverse expertise, perspectives, and skills to provide comprehensive and holistic care to patients [37]. In the case of the CEmONC services implementation at a tertiary hospital, the subspecialty consultation must be highlighted as this type of hospital is responsible for handling life-threatening maternal and neonatal cases. A fetomaternal subspecialty doctor should handle severe maternal emergency cases, and critical newborn cases should be managed under the instruction of a neonatologist [38]. This level of competence standard aimed to reduce patients' morbidity and mortality in the hospital. In addition, good communication also ensures that health workers give and receive clear instructions, reducing the likelihood of misunderstandings or medical errors [39].
4.8. The Influence of Commitment on Performances
The study results indicate that the commitment of health workers can significantly influence their performance. Adnan et al. mentioned that three types of commitment can influence employees' performance, including affective (based on personal characteristics), continuance (based on benefits), and normative (individual engagement to the organization) commitment. Their study revealed that these three types of commitment positively correlate with the employees' performance, with affective commitment having the most significant result [40]. Committed health workers tend to have a strong work ethic, demonstrate a strong sense of responsibility, and go the extra mile to provide the best care possible for the patients [41]. In addition, healthcare staff with high commitment are also more likely to invest in their professional growth and development, contributing to improving their expertise that can support the achievement of the organizational targets [42].
4.9. The Influence of Perceptions on Performances
Perception is a process of understanding the surrounding environment, which involves organizing and interpreting it as a stimulus in a psychological experience [15]. Work performance describes the outcomes of a worker in completing their tasks to achieve the expected targets [43]. This study found a strong correlation between perception and performance among healthcare staff working for CEmONC services at a tertiary hospital with a p-value of 0.023 (< 0.05). This result is consistent with a previous study that the health workers' perception of the health services quality is the second most dominating factor in determining their level of performance [9]. Medical personnel with a positive perception tend to perform better in delivering healthcare services [18].
Perception plays a role in determining job satisfaction and can lead to higher levels of participation and commitment, influencing work productivity. Perceptions can influence decision-making, developing a person's positive work behavior in carrying out their responsibilities to achieve goals [10]. A study by Indradewi [44] supports this statement, that perceptions can determine employee behavior. However, employee perception can be affected by organizational leadership and management practices. Effective leaders who are supportive, provide clear expectations, and offer regular feedback can positively influence staff perception and subsequently improve performance [45]. Thus, healthcare organizations should strive to create an environment that nurtures and sustains the engagement of their health workers, as it leads to improved performance and better patient outcomes.
However, this study had some limitations. First, this study relied on a questionnaire directly filled out by the participants, which can be biased because they may not have understood the questions completely. Second, the cross-sectional design used in this study cannot evaluate the further impact of the healthcare workers' performance on patient or organizational outcomes. Thus, additional study is advised to understand better the correlation between perception and performance with the impact on patients.
CONCLUSION
A tertiary referral hospital provides subspecialty care and advanced medical intervention to manage mothers and newborns with critical or life-threatening emergency conditions. The performance of health workers plays a vital role in determining the quality of patient care as they directly interact with patients and are responsible for delivering healthcare services. This research found that personal perceptions significantly correlate with health workers' job performance. The variables that have a powerful effect on the forming of perception are the attitudes and motivations of each individual. The study results also revealed that the aspect of quality, quantity, timeliness, effectiveness, teamwork, and commitment significantly influences health workers' performance. Health professionals with high-performance levels tend to have the ability to develop collaborative environments, which positively impact the overall quality of care provided to patients and support the healthcare organization's success. Therefore, the hospital management team is suggested to focus on areas such as fostering a supportive work environment and promoting a culture of continuous improvement for better medical personnel’s performance.
LIST OF ABBREVIATIONS
| AVE | = Average Variance Extract |
| CEmONC | = Comprehensive Emergency Obstetric and Newborn Care |
| HTMT | = Heterotrait-Monotrait Ratio |
| IMR | = Infant Mortality Rate |
| MMR | = Maternal Mortality Rate |
| PLS-SEM | = Partial Least Square - Structural Equation Modeling |
| SDGs | = Sustainable Development Goals |
ETHICS APPROVAL AND CONSENT TO PARTICIPATE
Ethical clearance has been obtained from the Health Research Ethics Committee of RSUP Dr. M. Djamil Padang (Approval No: LB.02.02/5.7/151/2022).
HUMAN AND ANIMAL RIGHTS
No animals were used in this research. All procedures performed in studies involving human participants were in accordance with the ethical standards of institutional and/or research committee and with the 1975 Declaration of Helsinki, as revised in 2013.
CONSENT FOR PUBLICATION
Informed consent was obtained from all participants.
STANDARDS OF REPORTING
STROBE guidelines were followed.
AVAILABILITY OF DATA AND MATERIALS
The data that support the findings of this study are available from the corresponding author, [Y.Y] on special request.
FUNDING
None.
CONFLICT OF INTEREST
The authors declare that there is no conflict of interest.
ACKNOWLEDGEMENTS
Declared none.

